Create Asset to Editor
Unreal 에디터에 c++을 이용하여 원하는 에셋을 생성하는 예제이다.
Target Asset
Data Asset을 이용하기 위해서 먼저 사용하고자 하는 데이터 형태를 c++로 작성한다.
#include "CoreMinimal.h"
#include "Engine/DataAsset.h"
#include "MyPrimaryDataAsset.generated.h"
UCLASS()
class TESTPROJECT_API UMyPrimaryDataAsset : public UPrimaryDataAsset
{
GENERATED_BODY()
public:
UPROPERTY(EditAnywhere)
FString ItemName;
UPROPERTY(EditAnywhere)
UBlueprint* ItemBlueprint;
UPROPERTY(EditAnywhere)
FColor ItemColor;
UPROPERTY(EditAnywhere)
FVector Loc;
UPROPERTY(EditAnywhere)
FQuat Rot;
};
GameMode에서 에셋 생성
Header
#pragma once
#include "CoreMinimal.h"
#include "GameFramework/GameModeBase.h"
#include "TestProjectGameMode.generated.h"
UCLASS(minimalapi)
class ATestProjectGameMode : public AGameModeBase
{
GENERATED_BODY()
public:
ATestProjectGameMode();
virtual void StartPlay() override;
};
Source
#include "TestProjectGameMode.h"
#include "UObject/ConstructorHelpers.h"
#include "Engine/Engine.h"
#include "UnrealEd.h"
#include "UObject/Package.h"
#include "AssetRegistryModule.h"
#include "MyPrimaryDataAsset.h"
...
void ATestProjectGameMode::StartPlay()
{
Super::StartPlay();
FString AssetName = TEXT("MyPrimaryDataAsset");
FString PackageName = TEXT("/Game/");
PackageName += AssetName;
UPackage* Package = CreatePackage(NULL, *PackageName);
Package->FullyLoad();
UMyPrimaryDataAsset* NewAsset = NewObject<UMyPrimaryDataAsset>(
Package, *AssetName, RF_Public | RF_Standalone | RF_MarkAsRootSet);
NewAsset->ItemName = TEXT("NewAssetName");
Package->MarkPackageDirty();
FAssetRegistryModule::AssetCreated(NewAsset);
FString PackageFileName = FPackageName::LongPackageNameToFilename(
PackageName, FPackageName::GetAssetPackageExtension());
bool bSaved = UPackage::SavePackage(
Package,
NewAsset,
EObjectFlags::RF_Public | EObjectFlags::RF_Standalone,
*PackageFileName,
GError, nullptr, true, true, SAVE_NoError);
TArray<UObject*> ObjectsToSync;
ObjectsToSync.Add(NewAsset);
GEditor->SyncBrowserToObjects(ObjectsToSync);
}
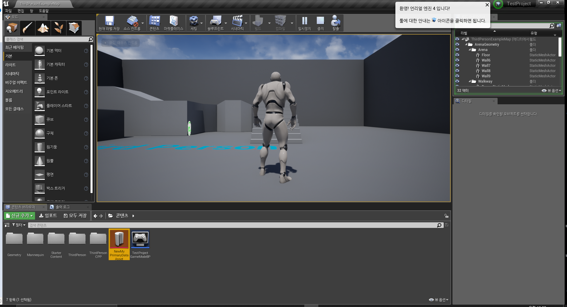
실행 결과
다음과 같이 에셋이 에디터에 저장된다.

Asset Load
모듈에서 Asset을 로드해야하는 경우가 생길 수 있다.
(로드 시 주의할 점은 Asset은 StartupModule 때 준비되지 않았을 수도 있다.)
FAssetRegistryModule& AssetRegistryModule =
FModuleManager::LoadModuleChecked<FAssetRegistryModule>("AssetRegistry");
FAssetData AssetData =
AssetRegistryModule.Get().GetAssetByObjectPath(TEXT("/Game/MyPrimaryDataAsset.MyPrimaryDataAsset"));
if (AssetData.IsValid())
{
UMyPrimaryDataAsset* Data = Cast<UMyPrimaryDataAsset> (AssetData.GetAsset());
UE_LOG(LogTemp, Warning, TEXT("####### Success %s #######"), *Data->ItemName);
}
else
{
UE_LOG(LogTemp, Warning, TEXT("####### Failed #######"));
}
Save Asset to Editor
언리얼 에디터에 새로운 에셋을 생성하여 저장할 수도 있겠지만, 기존에 있는 에셋의 데이터만 변경해야하는 상황도 충분히 생길 수 있다. 이런 경우 위 Create Asset to Editor 예제에서 일부 코드만 이용하여 구현할 수 있다.
Header
Header에서는 수정할 데이터 에셋을 Property로 갖고온다.
// Fill out your copyright notice in the Description page of Project Settings.
#pragma once
#include "CoreMinimal.h"
#include "GameFramework/GameModeBase.h"
#include "TestGameMode.generated.h"
class UTestPrimaryDataAsset;
UCLASS()
class ATestGameMode : public AGameModeBase
{
GENERATED_BODY()
public:
virtual void StartPlay() override;
private:
UPROPERTY(EditAnywhere)
UTestPrimaryDataAsset* DataAsset;
};
Source
#include "TestGameMode.h"
#include "UObject/ConstructorHelpers.h"
#include "Engine/Engine.h"
#include "UnrealEd.h"
#include "UObject/Package.h"
#include "AssetRegistryModule.h"
#include "TestPrimaryDataAsset.h"
void ATestGameMode::StartPlay()
{
Super::StartPlay();
DataAsset->Items.Add(TEXT("Test"));
FString OutClassName;
FString OutPackageName;
FString OutObjectName;
FString OutSubObjectName;
FPackageName::SplitFullObjectPath(DataAsset->GetFullName(), OutClassName, OutPackageName, OutObjectName, OutSubObjectName);
UE_LOG(LogTemp, Error, TEXT("OutClassName : %s OutPackageName : %s OutObjectName : %s OutSubObjectName : %s"),
*OutClassName,
*OutPackageName,
*OutObjectName,
*OutSubObjectName);
FString PackageName = OutPackageName;
UPackage* Package = CreatePackage(NULL, *PackageName);
Package->FullyLoad();
Package->MarkPackageDirty();
FAssetRegistryModule::AssetCreated(DataAsset);
FString PackageFileName = FPackageName::LongPackageNameToFilename(
PackageName, FPackageName::GetAssetPackageExtension());
bool bSaved = UPackage::SavePackage(
Package,
DataAsset,
EObjectFlags::RF_Public | EObjectFlags::RF_Standalone,
*PackageFileName,
GError, nullptr, true, true, SAVE_NoError);
// 에셋의 수정 내용을 에디터에도 적용시켜준다.
TArray<UObject*> ObjectsToSync;
ObjectsToSync.Add(DataAsset);
GEditor->SyncBrowserToObjects(ObjectsToSync);
}
'게임 엔진 > Unreal' 카테고리의 다른 글
| [Unreal] [Networking] Http Module 사용 및 API Handler 개발 (0) | 2022.10.03 |
|---|---|
| [Unreal] [Networking] TCP Socket을 이용한 Client 개발 (0) | 2022.08.27 |
| [Unreal] 언리얼 설계 경험 기록 (0) | 2021.04.07 |
| [Unreal] 언리얼 플러그인과 모듈 (0) | 2021.03.24 |
| [Unreal] Android 디버깅 방법들 (0) | 2021.03.18 |